疫情2级标准/疫情2级什么意思

疫情个区风险等级

〖壹〗 、疫情等级划分的4个等级判定主要依据病例数、传播风险及区域防控需求 ,通常分为低风险、中风险 、高风险和重点管控区域(部分地区可能将“重点管控 ”单独列为一级或纳入高风险范畴)。以下是具体判定标准及说明:低风险地区判定标准:无新增本土病例:连续14天内无新增本地确诊病例或无症状感染者 。

疫情2级标准/疫情2级什么意思-第1张图片

〖贰〗 、疫情风险区的划分主要依据病例数量、传播风险、区域特征及防控需求,通常分为高 、中、低风险区,具体标准及查看方式如下:划分标准高风险区:病例数较多 ,且存在明显社区传播风险(如聚集性疫情)。通常以小区、村组或楼栋为单位划定 ,实行“足不出户 、上门服务”的封控措施。

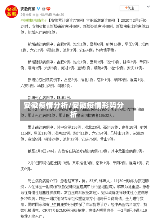
疫情2级标准/疫情2级什么意思-第2张图片

〖叁〗、疫情等级划分的4个等级判定通常基于疫情传播风险、病例数量 、防控需求及区域影响等综合因素,具体标准可能因地区或政策调整而略有差异 。以下是通用判定逻辑的详细说明:四个等级的通用划分标准低风险地区 判定条件:无确诊病例,或连续14天内无新增本土确诊病例 。

〖肆〗、一级(低风险):疫情零星散发 ,无显著传播。防控措施以日常监测和预案准备为主,确保疫情在初期就能得到有效控制。二级(中风险):局部地区出现聚集性疫情,表明病毒已经开始在特定区域内传播 。此时需要加强病例追踪、局部交通限流等措施 ,以防止疫情进一步扩散。

〖伍〗 、法律分析:高风险地区:一般是指累计新冠病例超过了50例,同时〖Fourteen〗、天内是有聚集性疫情发生。中风险区域:14天以内有新增新冠确诊病例,合计新冠肺炎确诊病例未超过50病例;共合计确诊的病例超过50例 ,14天之内未未发生聚集性疫情 。

〖陆〗、疫情风险等级划分四个等级,以居住小区或村为单位,根据流调研判结果可调整风险区域范围。具体等级划分如下: 高风险地区:通常指累计新冠病例超过50例 ,且14天内出现聚集性疫情的地方。包括病例和无症状感染者居住地,以及疫情传播风险较高的工作地和活动地等 。

疫情一二三级防控标准

防护要求:穿工作服(白大褂) 、戴一次性使用帽子 、穿一次性使用隔离衣和戴一次性使用手套、戴一次性使用外科口罩(每4小时更换1次或感潮湿时更换,有污染时随时更换)。

一级防控措施:工作人员需佩戴一次性工作帽、一次性外科口罩或N95口罩 、一次性防护服。必须遵循标准的防护原则 ,并严格遵守消毒隔离的相关规定 。同时 ,要特别注意呼吸系统、鼻腔、口腔 、眼睛等部位的卫生与防护。 二级预防措施:相较于一级防护,二级预防的防护级别更高。

疫情一二三级防控措施分别是:一级防控措施是预防和控制疾病的传播,包括健康教育、环境整治、个人防护等;二级防控措施是早期发现病例 ,包括病例报告 、病例隔离、病例追踪等;三级防控措施是控制疾病的流行,包括疫情调查、疫情报告 、疫情处置等 。首先,一级防控措施的核心是预防和控制疾病的传播 。

二级防护标准: 适用于中等风险环境 ,如公共场所的日常防护。 主要措施包括佩戴口罩、勤洗手、保持社交距离等。三级防护标准: 主要针对高风险地区或特定人群,如疫情严重时期的医护人员 。 除了基本的个人防护外,还包括更严格的消毒措施和隔离措施。

二级防护标准:相对于一级更为严格 ,适用于存在潜在感染风险的情境。除了基本防护设备外,还需佩戴专业的医用口罩 、隔离衣等,以增强个人防护能力 。这一级别的防护措施适用于疫情高发期或存在特定传染风险的医疗环境。

什么是三级防护标准及适用人群?

- 进入隔离留观室 、隔离病房或隔离病区进行诊疗、清洁消毒人员 三级防护防护标准:- 在二级防护的基础上 ,加戴面罩,或将医用防护口罩、护目镜或防护面罩换为全面具或带电动送风过滤式呼吸器。

一级防护标准是针对从事诊疗的医护人员,二级防护标准是针对传染病防控的医护人员 ,三级防护标准是针对与传染病人群密切接触的医护工作人员 。一级防护标准: 穿戴要求:穿工作服 、戴一次性帽子、穿隔离衣、戴好一次性外科口罩。 消毒要求:每次接触病人后需使用碘伏消毒液或其他消毒剂揉搓1~3分钟。

三级防护: 定义:在二级防护的基础上增强防护 适用人员:与传染病人群密切接触 、负责标本采集、处理病患血液或分泌物的医护工作人员 防护要求:除了满足二级防护的要求外 ,还需将护目镜、防护口罩换为全面型呼吸防护器或电动送风过滤式呼吸器,以进一步加强防护 。

二级防护标准

〖壹〗 、二级防护标准:针对常见传染病的防护,要求医护人员在上述基础上 ,增穿医用防护服或工作服外罩医用防护服,并配备一次性鞋套。 三级防护标准:针对烈性传染病的防护,要求医护人员使用全面型呼吸防护器或更高级别的电动送风过滤式呼吸器 ,以提供更全面的防护。

〖贰〗、二级防护标准: 穿戴要求:医用防护服、口罩 、面罩、防护帽 。 清洁消毒:每次接触病人后需立即进行清洁消毒 。 口罩更换:口罩至少每四小时更换一次。 呼吸道和粘膜防护:特别注重呼吸道和粘膜的防护。三级防护标准: 二级防护基础上升级:除执行二级防护措施外,还需升级防护设备 。

〖叁〗、一级防护 、二级防护和三级防护标准如下:一级防护: 又称:基本防护 防护对象:在医疗机构中从事诊疗工作的所有医 、护、技人员 防护要求:穿戴好工作服、工作帽 、医用口罩、工作鞋。接触传染病人时需加穿隔离衣,并在每次接触病人后使用碘伏消毒液或其他消毒剂揉搓1~3分钟。

〖肆〗、安装环境:配电箱 、开关箱应装设在干燥、通风及常温场所 。不得装设在有严重损伤作用的瓦斯、烟气 、潮气及其他有害介质中。亦不得装设在易受外来固体撞击、强烈振动、液体倾溅及热源烘烤的场所。

流调人员的防护级别为

〖壹〗 、三级防护标 。新型冠状病毒肺炎疫情防控工作中 ,为最大限度降低防控人员感染风险,为不同岗位人员科学提供防护措施,现将三级防护标准明确如下:一级防护防护标准:穿工作服、戴一次性使用帽子、戴一次性使用外科口罩 、穿一次性使用隔离衣 、戴一次性使用手套。

〖贰〗、分级防护标准:一级防护『1』适用范围①对新型冠状病毒感染的肺炎病例的密切接触者进行医学 观察的人员。②样本运送人员 。③一般呼吸道发热门急诊医务人员。

〖叁〗、一级防护防护标准:穿工作服 、戴一次性使用帽子、戴一次性使用外科口罩、穿一次性使用隔离衣 、戴一次性使用手套。适用人群:标本运送送检人员;密切接触者医学观察人员;预检分诊与发热门诊医务人员 。

文章推荐

  • 【抗力疫情主题画,抗击疫情主题画】

    疫情个区风险等级〖壹〗、疫情等级划分的4个等级判定主要依据病例数、传播风险及区域防控需求,通常分为低风险、中风险、高风险和重点管控区域(部分地区可能将“重点管控”单独列为一级或纳入高风险范畴)。以下是具体判定标准及说明:低风险地区判定标准:无新增本土病例:连续14天内无新增本地确诊病例或...

    2026年04月18日
    0
  • 【湘潭疫情防控,湘潭疫情管控】

    疫情个区风险等级〖壹〗、疫情等级划分的4个等级判定主要依据病例数、传播风险及区域防控需求,通常分为低风险、中风险、高风险和重点管控区域(部分地区可能将“重点管控”单独列为一级或纳入高风险范畴)。以下是具体判定标准及说明:低风险地区判定标准:无新增本土病例:连续14天内无新增本地确诊病例或...

    2026年04月18日
    0
  • 【云上随州疫情,直播云上随州】

    疫情个区风险等级〖壹〗、疫情等级划分的4个等级判定主要依据病例数、传播风险及区域防控需求,通常分为低风险、中风险、高风险和重点管控区域(部分地区可能将“重点管控”单独列为一级或纳入高风险范畴)。以下是具体判定标准及说明:低风险地区判定标准:无新增本土病例:连续14天内无新增本地确诊病例或...

    2026年04月18日
    0
  • 疫情2级标准/疫情2级什么意思

    疫情个区风险等级〖壹〗、疫情等级划分的4个等级判定主要依据病例数、传播风险及区域防控需求,通常分为低风险、中风险、高风险和重点管控区域(部分地区可能将“重点管控”单独列为一级或纳入高风险范畴)。以下是具体判定标准及说明:低风险地区判定标准:无新增本土病例:连续14天内无新增本地确诊病例或...

    2026年04月18日
    1