-
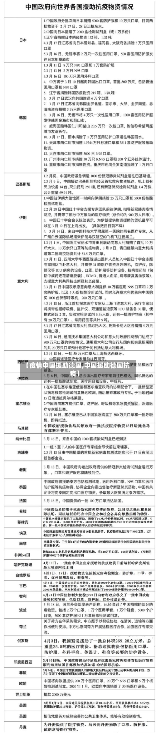
【疫情中国援助德国,中国援助德国抗疫】
德国重灾区长官紧急求援中国,请求援助防护设备德国海因斯贝格县县长史蒂芬·普施于当地时间3月23日发表公开信,紧急请求中国援助防护设备,并希望与中国医生进行抗疫经验交流。具体内容如下:防护物资短缺普施在信中指出,海因斯贝格县的医院近来难以获...
-
【封开罗董疫情,广东省肇庆市封开县罗董镇】
肇庆特产方便带走的肇庆前十必买特产包括:裹蒸粽、肇实、端砚、四会玉器、广宁绿玉、德庆贡柑、封开杏花鸡、怀集燕窝、高要巴戟以及广绿玉。首先,裹蒸粽是肇庆的特色美食,以糯米为主料,口感软糯,香气四溢,是游客必尝的小吃。肇实则是一种营养丰富的食...
-
甜甜圈疫情(喝酒后嘴里发干发苦)
拯救甜甜圈华谊兄弟投资多少〖壹〗、拯救甜甜圈华谊兄弟投资了几千万。拯救甜甜圈选取在2021年10月3日发布,华谊兄弟对这部动画寄予厚望,希望能成为国庆档中的一群黑马,这部电影以其用户部电影走出了差异化路线,填补了国庆合家欢的家庭观影市场。...
-
青岛疫情预防通知(青岛防疫防控)
4月13日12时至24时青岛市无新增本土确诊病例无新增本土无症状感染者...〖壹〗、022年4月13日12时至24时,青岛市无新增本土确诊病例及无症状感染者。以下是详细说明:疫情数据发布主体与时间青岛市卫生健康委员会于2022年4月14日...
-
【叶县疫情防控,叶县防疫指挥部电话】
平顶山疫情防控24小时客服电话〖壹〗、平顶山疫情防控24小时客服电话0375-2663120375-2663122。新华区疫情防控询问电话:0375-2222776,服务时间:全天24小时。卫东区疫情防控询问电话:0375-3992679...
-
塔岭镇疫情/塔县疫情的最新通告
塔岭镇行政区划〖壹〗、塔岭镇的行政区划包括:政府驻地:小寺委。管辖村委:2个委:隈子委、小寺委。16个村:石岭、道岭、塔岭、张店、宝巨、东瓜川、兴隆、田屯、围场、棒槌沟、来宝沟、朝阳寺、福宁、吴山嘴村。这些村委共同构成了塔岭镇的行政区划。...
-
【保定定州疫情,保定定州新增一例】
思鸿网校:河北4市要求这些人一律就地过年!河北衡水、唐山、邢台、定州4市要求党政机关、事业单位和国有企业干部职工在春节期间一律在单位所在地过年。具体如下:衡水:1月4日,衡水市新型冠状病毒感染的肺炎疫情防控工作指挥部办公室发布通告,要求进...
-
【疫情后的市场,疫情过后市场发展趋势】
疫情过后的商机〖壹〗、疫情过后,全球经济格局发生了深刻变化,但也孕育了诸多新的商机,主要体现在以下几个方面:中国文化强势输出带来的品牌崛起机会文化引领品牌:在疫情控制方面,东方国家尤其是中国展现出了高效性,短时间内基本控制住疫情,并利用经...
-
疫情期间村医(疫情期间村医有补贴吗)
最后一道防线“男女之间最后一道防线”这个表述通常指的是在性关系或亲密身体接触方面的一种界限或限制。具体来说,它可能指的是在情感、身体和心理层面上,个人对于是否愿意与另一个人发生性行为或更深入的亲密身体接触的界限。最后一道防线是指在男女关系...
-
新疆本次疫情来源(新疆最新疫情起源)
新疆本次疫情初步认定病毒系从境外传入,我们需要加强哪些防范?加强核酸检查方面的工作。为了防止外来病毒进入我国内陆,必须加强核酸检查方面的工作进度。尤其是在一些出现疫情的地点,必须要做到全员核酸检测。不能够遗漏任何一个人,对任何故意不做核酸...